PowerPulse Industrial Supplies

Solution for four spindle multi-thread cutting machine

Higher precision, stable laying, and convenient operation

Multi-thread cutting machine is a key equipment in the manufacturing process of core device substrates in industries such as IC (integrated circuit), IT (information technology), PV (photovoltaic), etc. It has the advantages of high efficiency, high production capacity, and high precision, and is currently the most widely used equipment for cutting hard and brittle materials.

Industry background

Multi-thread cutting machine is a key equipment in the manufacturing process of core device substrates in industries such as IC (integrated circuit), IT (information technology), PV (photovoltaic), etc. Multi-thread cutting is currently the most advanced slicing technology. It is different from traditional cutting methods such as knife saw blades and grinding wheel blades, as well as laser cutting and inner circle cutting. Its principle is that the diamond thread forms a  mesh on the main roller, and the material is cut into hundreds or thousands of thin slices through high-speed reciprocating motion. Multi-thread cutting technology has the advantages of high efficiency, high production capacity, and high precision, and is currently the most widely used cutting technology for hard and brittle materials.

System principle

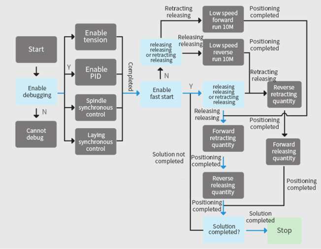
The four spindle solution adopts four spindle fuzzy PID control to ensure torque stability between the four spindles. The retractable thread is controlled by PID feedback through the retractable thread swing rod, ensuring stable swing rod angle and online tension. The thread laying and releasing swing rod adopts the bus torque mode, which can conveniently and effectively modify the tension on the thread, and at the same time, perform closed-loop control with the tension sensor. Ensure stable online tension. The workbench adopts a formula scheme to meet the processing needs of customers for different materials. At the same time, it supports switching between straight tiles, making it convenient for customers to process tile straight needs. Tiles support single segment compensation, resulting in higher cutting accuracy.

Technological process

System topology

Solution advantages

Reduced Mechanical Transmission

Using four spindle function reduces mechanical transmission, makes equipment installation convenient, does not require conveyor belt transmission, and has a longer service life.

Higher Control Precision

Using EtherCAT communication, with a communication cycle of 1ms, the control accuracy of the swing rod and spindle torque is higher.

Precise Wire Arrangement

The laying adopts precision laying, and the releasing laying adopts automatic correction to ensure the stability of the thread and avoid thread breakage caused by laying.

Flexible Switching Between Multiple Solutions

The workbench provides multiple solutions, allowing for flexible switching between tiles and straight tiles. Tiles can be compensated in segments for higher accuracy.

Breakage Alarm Collection

The function of collecting thread breakage alarms allows customers to analyze the cause of thread breakage based on the data signal at the time of the alarm.

High Tension Control Precision

The tension control accuracy of the retractable thread is higher through algorithm combined with fuzzy PID control.

More Stable Closed-Loop Control

The four spindles use torque feedback and closed-loop control to make the torque of the four spindles more stable.
One-Click Parameter Upload/Download
The HMI allows for one click upload and download of servo parameters, making operation more convenient.
Select the fields to be shown. Others will be hidden. Drag and drop to rearrange the order.
  • Image
  • SKU
  • Rating
  • Price
  • Stock
  • Availability
  • Add to cart
  • Description
  • Content
  • Weight
  • Dimensions
  • Additional information
Click outside to hide the comparison bar
Compare
shopping cart close